2018届全国普通高校毕业生人数再创新高,预计将高达820万人,比去年新增25万人。与今年即将参加高考的975万考生相比,少了155万人——这些人应该是高考中的落榜生。一边是820万,一边是975万,两个数字都很吓人。820万人将流向哪些行业,到哪些岗位上工作,面对怎样的职业人生?这实在是一个引人关注的大问题。

解读专业和行业
所谓专业,是大学时期在学院所就读的专业,如果不转专业、未被调剂的话,就是高考填志愿时所填报的、最后被成功录取的专业。好专业,薪水待遇好,一毕业,公司争着抢;坏专业,工作不好找。
所谓行业,就是从大学毕业后,直接找工作——而不是读研、留学,所到的公司所在的行业,比如XX同学进入了新东方当高中数学讲师,他就是进入了教育培训行业。好行业,几十年都朝气蓬勃;坏行业,昙花一现,遁形于报端。
专业,是一个短期的过程,短则4年,这是读本科,长则4+3+N年,如果坚持读博的话,那就要看自己什么时候能成功毕业了,硕士阶段一般2~3年。
行业,是一个长期的过程,虽然可长可短,不考虑换行业的话,行业一般就是毕业之后,从工作到退休的整个时间段。
专业和行业,一个是短期计划,一个是长期计划,一个具有
投资性,一个具有收益性,所以,填报志愿时,为了节省将来“工作换来换去”“行业转来转去”的麻烦,也为了使大学阶段的学习这种投资,在未来工作中收到最大的回报,就得提前把“行业”这个要素科学、客观地考量进来,从而为自己选一个可以为未来的职业生涯铺路、搭桥的好专业。
选专业时,应看重什么
选专业时,大家往往先看的就是大学——这几乎是惯性,很多考生和家长对专业了解得很肤浅,只知道个大概,然后连大学的学院名师都在研究什么、学长学姐们毕业后,是不是都找到了满意的好工作,都不做深入的了解,这导致很多考生,在模模糊糊的印象中,听着风中的“大学的口碑”,就选专业了。
选专业时,切记因为喜欢这所大学,所以选择这个专业。大学是大学,专业是专业,专业是学院开的,学院在全国的实力排名、师资力量、学术和科研影响力等等,这些都潜藏在大学背后的核心因素,专业是不是好专业,未来能不能保证自己进入好行业,找一份自己满意的工作,这些差不多都是可以从往届的学长学姐身上看出来的。
所以,选专业的时候,应该调查一下开设该专业的学院,教授专业核心课的教授、副教授,上几届排名前30%的学长学姐,毕业之后,都到哪些名企、政府部门等用人单位工作了,薪酬和福利水平大致是什么样子,读研和留学的一般都去了哪些学校和专业……
“双一流”建设学科、国家重点和特色专业
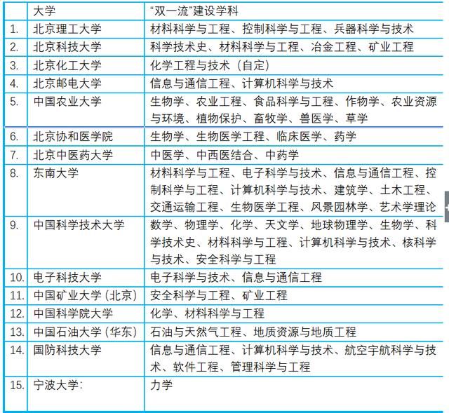
鉴于国家在去年就已经公布了“双一流”建设学科的名单,所以,入选的465个(其中自定学科44个)就顺理成章地成了最被国家器重、看好的专业尤其是421个非自定学科。下面,稍微列举一些大学的“双一流”建设学科,它们今年的报考热度预计很高。

1
现在,“双一流”建设学科>国家重点学科>特色专业。
所谓国家重点学科,就是经国务院学位委员会的评议,学科的学术水平、科研成果、师资力量、在国内外的地位和声誉突出,获评为国家重点学科的学科,所覆盖二级学科均为国家重点学科,下面一些重点学科,以及开办这些学科的大学。

1
特色专业是指一所学校的某一专业,具有较高的办学水平和鲜明的办学特色,国家级特色专业是说高校的此专业在国内具有特色,在全国都具有优越性。重点学科是遴选出来的、数量很少,分国家级和省部级,特色专业较难发展成重点学科。
用专业连通职场
大学就读的专业,关系着未来赚钱的行业,填志愿的正确姿势就是,一定要用专业连通职场。职场就是专业的用武之地,专业只是用来学习、提升自己能力的途径,要有足够的远见,提前看清未来工作的职场,大致是什么样子的。
从实用的角度分析,未来能如期到喜欢的行业去工作的专业,就是值得选择的好专业,因为这样的专业不是因为兴趣、爱好而凭空选择的,是有根据的,这个根据就是将来到哪类公司工作,从事什么类型的工作,对薪酬、福利、人脉、周边环境等有怎样的期待,这些细枝末节的地方,恰恰是用来将专业和职场相连通的,自己追求怎样的人脉、发展、薪酬,未来想拥有怎样的家庭、住房、车子,这些都是需要提前纳入考量范围的,把这些因素都考虑周全了,在不知不觉中,就将专业和职场连通起来了,未来也就触手可及了。