社区应用 最新帖子 精华区 社区服务 会员列表 统计排行
  • 378阅读
  • 5回复

[分享]公安部:身份证照片不满意可申请重拍3次

楼层直达
级别: 茶馆馆主
发帖
661030
飞翔币
227140
威望
4036
飞扬币
3302870
信誉值
0



贴心措施>>
群众如对拍摄的身份证不满意 可申请重拍3次
公安部治安管理局局长李京生今日表示,自即日起施行深化治安管理“放管服”改革便民利民6项措施。其中,提供居民身份证相片“多拍优选”服务,群众如果对拍摄的居民身份证相片不满意,可以申请重新拍照3次,从中优选满意相片。

公安部29日举行《通报公安部集中推出深化治安管理“放管服”改革便民利民六项措施有关情况》新闻发布会。公安部治安管理局局长李京生,副局长黄双全、李剑涛、张佐良,介绍有关情况,并回答记者提问。
李京生表示,为贯彻落实党中央、国务院关于深化“放管服”改革的决策部署,公安部党委决定,推出深化治安管理“放管服”改革便民利民6项措施,涉及简化企业开办程序、压缩开办时间,减轻企业经济负担,减免企业办事证明材料,建立企业内部安全随访制,为群众办理居民身份证和居住证提供便利服务,优化户政管理服务等事项。

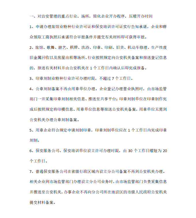
李京生介绍,将对治安管理的重点行业、场所,简化企业开办程序,压缩开办时间。申请办理旅馆业特种行业许可证和保安培训许可证实行告知承诺,企业和群众领取工商执照后承诺符合审批条件并提交有关材料即可获得审批;旅馆、棋牌、洗浴、等场所、行业按照规定向公安机关备案和报送登记信息的,报送有关材料并由公安机关在1个工作日内确认后即完成报备;印章刻制业特种行业许可办理时限,不超过7个工作日。
不再繁琐>>
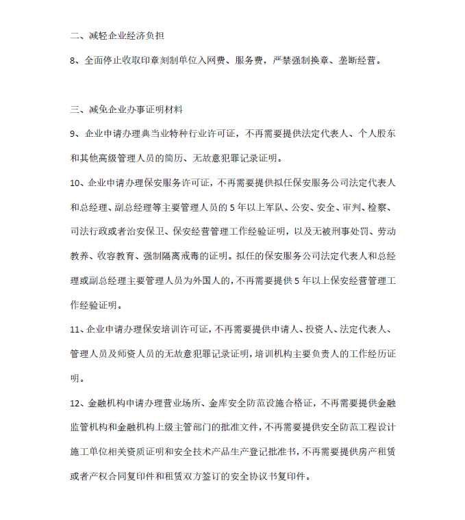
要减免企业办事证明材料
公章刻制备案不再由用章单位办理;用章企业符合规定申请刻制印章,印章刻制单位应在1个工作日内完成印章刻制;保安服务公司、保安培训单位设立许可办理时限,由30个工作日缩短为20个工作;普通保安服务公司在省级行政区域内设立分公司备案不再到公安机关办理。
李京生提到,公安部将减轻企业经济负担。全面停止收取印章刻制单位入网费、服务费,严禁强制换章、垄断经营。公安部研发了印章业治安管理信息系统软件和印章刻制单位客户端备案软件,免费提供基层公安机关和印章刻制单位安装使用,同时明确要求各地全面停止收取入网费、服务费等收费项目。

李京生指出,要减免企业办事证明材料。企业申请办理典当业特种行业许可证,不再需要提供法定代表人、个人股东和其他高级管理人员的简历、无故意犯罪记录证明;金融机构申请办理营业场所、金库安全防范设施合格证,不再需要提供金融监管机构和金融机构上级主管部门的批准文件,不再需要提供安全防范工程设计施工单位相关资质证明和安全技术产品生产登记批准书,不再需要提供房产租赁或者产权合同复印件和租赁双方签订的安全协议书复印件。
李京生明确,要建立企业内部安全随访制。据企业需要,辖区公安机关选派民警担任企业内部治安保卫工作“联络员”,加强与企业的联系互动,帮助企业发现整改安全隐患、完善安全保卫制度,指导企业开展安全教育培训,维护良好的生产经营环境。企业的安全稳定直接关系到经济的发展和社会的稳定。


愈发贴心>>
为急需用证的高考考生开设绿色通道
李京生表示,要为群众办理居民身份证和居住证提供便利服务。一是为企业集体用工、急需用证的高考考生等开设办理居民身份证、居住证“绿色通道”。集体用工企业,高考、各类职业资格考试考生等急需用证的群众,可以通过各地公安机关建立的居民身份证、居住证办理“绿色通道”,享受优先受理、优先上传信息、优先制证服务,确保及时领取证件。二是居民身份证相片“多拍优选”。群众如果对拍摄的居民身份证相片不满意,可以申请重新拍照3次,从中优选满意相片。办理过居民身份证的群众,2年内再次申请领取居民身份证时,可以使用原相片信息办理。三是居民身份证换证提醒。群众居民身份证有效期满前3个月,户籍地公安机关通过微信、短信平台等多种方式提醒群众及时换领新证。

李京生并指出,提供优化户政管理服务。完善单位和社区集体户制度,利用互联网开展流动人口暂住登记在线申报,为企业用工落户和暂住登记提供便利条件;实行“互联网+户政服务”,企业和群众可以登录各地公安机关网上办事大厅、政务网、移动终端等平台,在线咨询户籍政策、预约户政业务、查询业务办理进度等;同时,开展流动人口暂住登记在线申报,为企业用工暂住登记提供便利,并依托网上办事平台为群众在线提供多项户政服务。
(北京时间综合,资料来源中国新闻网等)
 
z3960 
级别: FLY版主
发帖
842929
飞翔币
121408
威望
325892
飞扬币
3798167
信誉值
8

只看该作者 1 发表于: 2018-11-30
回 楼主(爱我中华) 的帖子
了解一下
我不喜欢说话却每天说最多的话,我不喜欢笑却总笑个不停,身边的每个人都说我的生活好快乐,于是我也就认为自己真的快乐。可是为什么我会在一大群朋友中突然地就沉默,为什么在人群中看到个相似的背影就难过,看见秋天树木疯狂地掉叶子我就忘记了说话,看见天色渐晚路上暖黄色的灯火就忘记了自己原来的方向。
z3960 
级别: FLY版主
发帖
842929
飞翔币
121408
威望
325892
飞扬币
3798167
信誉值
8

只看该作者 2 发表于: 2018-11-30
谢谢分享
我不喜欢说话却每天说最多的话,我不喜欢笑却总笑个不停,身边的每个人都说我的生活好快乐,于是我也就认为自己真的快乐。可是为什么我会在一大群朋友中突然地就沉默,为什么在人群中看到个相似的背影就难过,看见秋天树木疯狂地掉叶子我就忘记了说话,看见天色渐晚路上暖黄色的灯火就忘记了自己原来的方向。
级别: 超级版主
发帖
916472
飞翔币
264240
威望
224908
飞扬币
2807669
信誉值
0

只看该作者 3 发表于: 2018-11-30
来看一下
级别: 超级版主
发帖
916472
飞翔币
264240
威望
224908
飞扬币
2807669
信誉值
0

只看该作者 4 发表于: 2018-11-30
也就看看
级别: 超级版主
发帖
916472
飞翔币
264240
威望
224908
飞扬币
2807669
信誉值
0

只看该作者 5 发表于: 2018-11-30
不错,了解了