社区应用 最新帖子 精华区 社区服务 会员列表 统计排行
  • 950阅读
  • 5回复

[分享]武大回应游客被打:一人未预约引冲突 望公众服饰得体赏樱

楼层直达
级别: FLY版主
发帖
696941
飞翔币
237586
威望
4141
飞扬币
3472467
信誉值
0

— 本帖被 srwam 执行压帖操作(2025-03-19) —

3月25日深夜,武汉大学发出《关于两名游客与校园安保员发生冲突的情况说明》。上游新闻(报料微信号:shangyounews)记者发现,武汉大学称冲突因游客张某(两名男子中未穿“和服”者)未办理预约赏樱手续引起。
3月24日下午,一名年轻男子穿着类似和服的服装,前往武汉大学赏樱花,遭到校方保卫人员制止,继而引发肢体冲突。上游新闻以《青年男子被指穿“和服”进武汉大学赏樱花,和安保人员发生肢体冲突》、《上游对话被指穿“和服”的男子:我是中国人,我穿的是唐装》、《视频曝光:青年男子被指穿“和服”武大赏樱花起冲突》、《武汉大学:17年前曾出台规定,穿和服不能入校赏樱花》、《武大被打青年被扒穿和服木屐逛街:“那是唐代木屐,我对日本文化不感冒”》为题作了报道

▲3月25日深夜,武汉大学发出《关于两名游客与校园安保员发生冲突的情况说明》
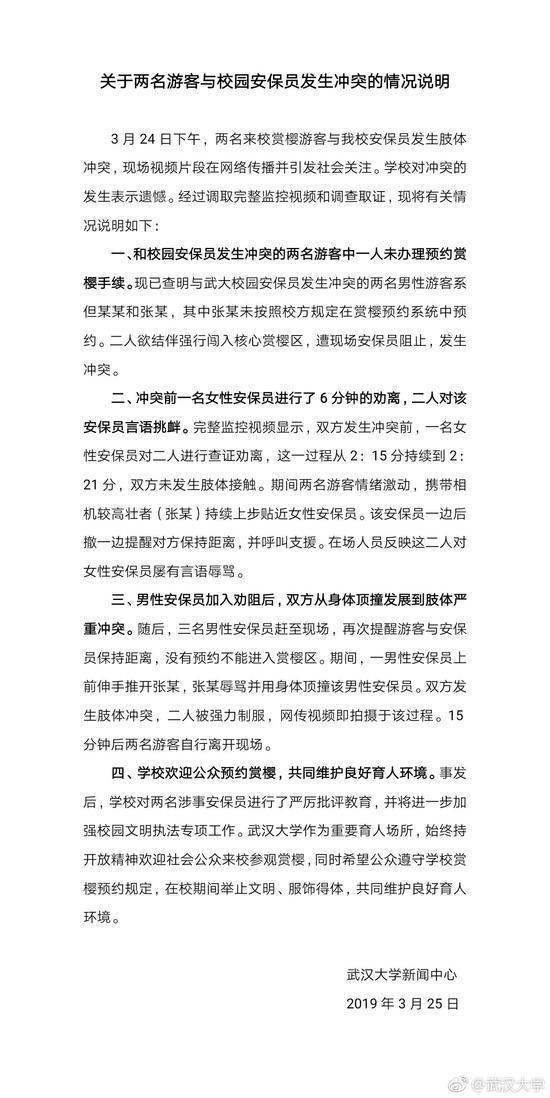
武汉大学的通报原文如下:
3月24日下午,两名来校赏樱游客与我校安保员发生肢体冲突,现场视频片段在网络传播并引发社会关注。学校对冲突的发生表示遗憾,经过调取完整监控视频和调查取证,现将有关情况说明如下:
一、和校园安保员发生冲突的两名游客中一人未办理预约赏樱手续。现已查明与武大校园安保员发生冲突的两名男性游客系但某某和张某,其中张某未按照校方规定在赏樱预约系统中预约。二人欲结伴强行闯入核心赏樱区,遭现场安保员阻止,发生冲突。
二、冲突前一名女性安保员进行了6分钟的劝离,二人对该安保员言语挑衅。完整监控视频显示,双方发生冲突前,一名女性安保员对二人进行查证劝离,这一过程从2:15分持续到2:21分,双方未发生肢体接触。期间两名游客情绪激动,携带相机较高壮者(张某)持续上步贴近女性安保员。该安保员一边后退一边提醒对方保持距离,并呼叫支援。在场人员反映这二人对女性安保员屡有言语辱骂。
三、男性安保员加入劝阻后,双方从身体顶撞发展到肢体严重冲突。随后,三名男性安保员赶至现场,再次提醒游客与安保员保持距离,没有预约不能进入赏樱区。期间,一男性安保员上前伸手推开张某,张某辱骂并用身体顶撞该男性安保员。双方发生肢体冲突,二人被强力制服,网传视频即拍摄于该过程。15分钟后两名游客自行离开现场。
四、学校欢迎公众预约赏樱,共同维护良好育人环境。事发后学校对两名涉事安保员进行了严厉批评教育,并将进一步加强校园文明执法专项工作。武汉大学作为重要育人场所,始终持开放精神欢迎社会公众来校参观赏樱,同时希望公众遵守学校赏樱预约规定,在校期间举止文明、服饰得体,共同维护良好育人环境。
关键词: bot 系统 视频 报道
 
z3960 
级别: FLY版主
发帖
878373
飞翔币
132623
威望
325957
飞扬币
4016745
信誉值
8

只看该作者 1 发表于: 2019-03-27
了解信息
我不喜欢说话却每天说最多的话,我不喜欢笑却总笑个不停,身边的每个人都说我的生活好快乐,于是我也就认为自己真的快乐。可是为什么我会在一大群朋友中突然地就沉默,为什么在人群中看到个相似的背影就难过,看见秋天树木疯狂地掉叶子我就忘记了说话,看见天色渐晚路上暖黄色的灯火就忘记了自己原来的方向。
z3960 
级别: FLY版主
发帖
878373
飞翔币
132623
威望
325957
飞扬币
4016745
信誉值
8

只看该作者 2 发表于: 2019-03-27
了解了
我不喜欢说话却每天说最多的话,我不喜欢笑却总笑个不停,身边的每个人都说我的生活好快乐,于是我也就认为自己真的快乐。可是为什么我会在一大群朋友中突然地就沉默,为什么在人群中看到个相似的背影就难过,看见秋天树木疯狂地掉叶子我就忘记了说话,看见天色渐晚路上暖黄色的灯火就忘记了自己原来的方向。
级别: 超级版主
发帖
933719
飞翔币
274960
威望
224933
飞扬币
2880266
信誉值
0

只看该作者 3 发表于: 2019-03-27
来看一看了
级别: 超级版主
发帖
933719
飞翔币
274960
威望
224933
飞扬币
2880266
信誉值
0

只看该作者 4 发表于: 2019-03-27
也就看看
级别: 超级版主
发帖
933719
飞翔币
274960
威望
224933
飞扬币
2880266
信誉值
0

只看该作者 5 发表于: 2019-03-27
不错,了解了